01.2013 | Wii Remote Whiteboard
Description The target of this projekt is to develop a digital whiteboard with the Wii Remote, based on "Johnny Chung Lee´s" Wii mode Project. The speciality of this project is to add the use of the left and right mouse-button, and a double-click action, as also the mouse move event on request. This will be made possible trough a microcontroller, that uses a pulsed IR-LED, and a modified version of "Johnny Chung Lee´s" C# project to exploit the Wii Remote data.
Core Components
- Attiny2313 from Atmel
- IR-LED
- Wii Remote
- MN21 ALKALINE BATTERY with 12 V, 33 mAh (Size (mm): 28 x 10 x 10)
Used Tools
- Atmel STK 500 in association with the AVRISP mkII
- Programming is done with the Atmel AVR Studio 4
- As programming language i used C++ and WinAVR-20100110
- The Curcuit is done with KiCad 20080825-final and some extra librarys
Proof of Concept
Let me first introduce you how the "simple" Wii Whiteboard works. The Wii Remote uses an infrared camera to spot up to 4 IR lights, and sends the collected data via bluetooth to a matching device. The device then process the data and do individual actions. The "Chun Lee" C# program processes the data from the Wii Remote, and convert it to mouse-actions on the pc monitor. With a self made or bought IR-Pen, you can set up an IR point, and let the Wii Remote camera do the rest.
Long terms short: IR-Pen ---> Wii Remote---> bluetooth stick---> PC---> mouse events.
In case of that the project of "Chung Lee" only has some simple mouse events, i wanted to create a better and more intelligent system that can use more events e.g. like left,right click and double click. The idea was to use a pulsed IR-LED (like a TV Remote) that will be captured by the Wii Remote, and interpreted by the modified C# program. But to make the IR pulsed, a microcontroller is needed, and some extra programming to it.
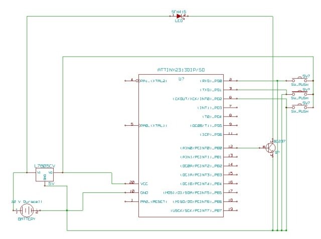
The Curcuit-Board
I used a simple curcuit with an external power supply triggered over the BC557 for the LED, to enhance the light intensity. The Attiny uses internal pull up resistors, and the curcuit is used with active low. I currently dont use an external oscillator, but in case of pulse timing, i think i will use one in the final version.
08 January 2013 Update I hadnt much time left for this project lately. So i decided to cancel it long time before this update. So to make it shure. This Project is no longer been developed :).
